您所在的位置:首页 > 海交会发布 > 新闻中心 > 最新动态> 正文
自贸区独有的特殊政策清单
2026-04-03 16:46:28 来源:福建自贸试验区福州片区管委会 责任编辑:翁莉

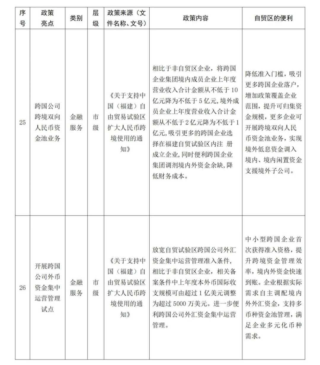
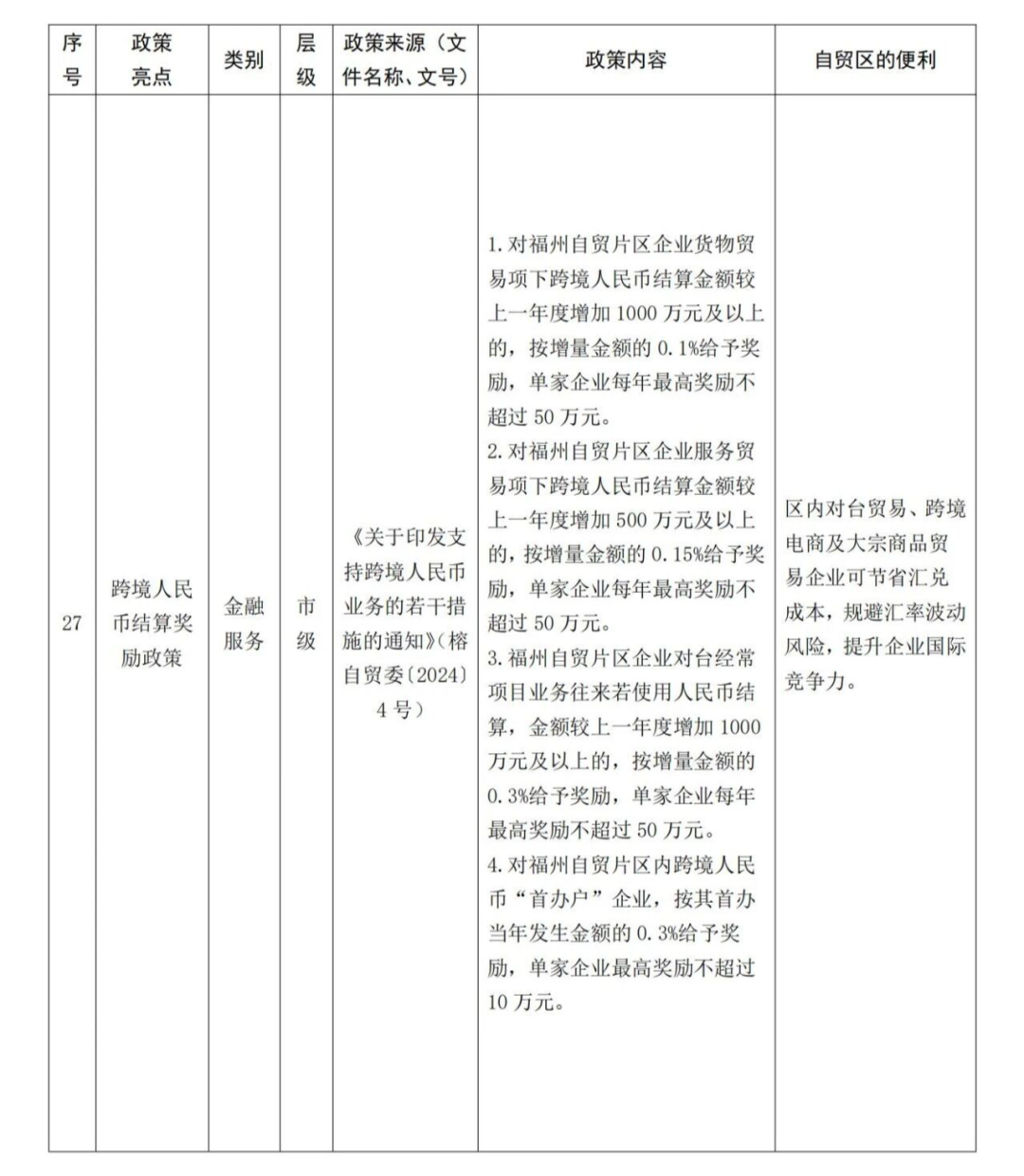
为进一步梳理福州自贸片区政策优势,围绕《关于实施自由贸易试验区提升战略的意见》、国发〔2021〕12号等重要文件,系统梳理了国家、福建省及福州市赋予福州自贸片区在外贸、外资、数字贸易、金融服务、物流、司法、人才、行政审批、境外投资、医药医疗十个方面的政策。企业可充分依托以下政策,拓展投资布局、深化贸易创新、探索金融服务、加速数字化转型、优化物流体系等业务。

主办单位
福建省人民政府、国务院台湾事务办公室

承办单位
福州市人民政府、福建省人民政府台湾事务办公室、福建省商务厅、全国台湾同胞投资企业联谊会

海峡两岸经贸交易会组委会办公室 版权所有
公安备案号:35010402351004 闽ICP备09009781号
技术支持:福建东南网传媒股份有限公司